Spatialists – geospatial news
  • About
  • Subscribe
  • Follow
  • Contribute

QGIS 4.0 Norrköping

QGIS 4.0 “Norrköping” has arrived – familiar on the surface, but rebuilt on Qt6 with over 100 new features, improved performance, and a stronger foundation for the future.

10.03.2026 19:53
Ralph Straumann

Geo-enabling Apache Hop

Stefan Ziegler has been geo-enabling the open-source #ETL tool #ApacheHop, building #GDAL/#OGR reader and writer plug-ins and adding an interactive preview for geometries: Early days, but promising progress toward a fully geo-capable data integration pipeline tool.

10.03.2026 18:47
Ralph Straumann

OGC GERS discussion

The #OGC seeking public comments on whether the #GERS (Global Entity Reference System) Framework and Model by the #OvertureMapsFoundation (#OMF) should become an OGC Community Standard sparks a broader debate about global identifiers and governance of key data infrastructure assets.

05.03.2026 23:17
Ralph Straumann

H3/PostGIS: Hands-on example

Darafei Praliaskouski, member of the #PostGIS PSC, walks through an interesting hands-on case study of modelling #LoRa radio tower range in the mountains of Georgia using #H3 and PostGIS. The example covers data preparation, #DGGS indexing, and spatial analysis, and offers some food for thought.

27.02.2026 17:48
Ralph Straumann

Beyond the Buzz: Cloud-native geo

#CloudNativeGeo is everywhere, but does it live up to the hype? Lukas Merz takes a sharp look at formats like #COG, #FlatGeoBuf, #GeoParquet, and #PMTiles, and helps you decide when #cloudnative is the right tool for the job.

25.02.2026 19:43
Ralph Straumann

Coordinate precision

Choosing the right #coordinate #precision matters (there’s an xkcd about it!): Too little distorts your data, too much bloats it unnecessarily. This interactive tool by #Mapbox makes this tradeoff visually understandable.

24.02.2026 06:39
Ralph Straumann

Geoinformation job market

A new report commissioned by swisstopo analyses the #workforce situation in Switzerland’s #geoinformation sector and finds a field that’s largely stable while the overall higher education grows. With an unemployment rate of just 0.8% in 2024, the job market is (was?) tight and the pipelines of new professionals don’t seem to be keeping up.

23.02.2026 18:19
Ralph Straumann

AI-ready OGC standards

The #OGC ran an #AI-#DGGS pilot on disaster management and derived five pillars for geospatial AI readiness from it: tool-ability, machine-readable metadata, guardrails, reproducibility, and trust & security. Among the interesting follow-up work items: enabling non-DGGS clients, treating the time dimension as a first-class topic alongside space, and cataloging which spatial analysis functions should be available in a standardized #DGGS-based manner.

22.02.2026 18:12
Ralph Straumann

OMF STAC inluding pmtiles

The #Overture Maps Foundation (#OMF) has released a #STAC for its data themes – including addresses, buildings, places, and transportation – available as #cloudnative #GeoParquet and #PMTile files via AWS and Azure. The #PMTiles are ready-to-use, e.g. to easily preview in Protomaps for quick exploration.

20.02.2026 19:19
Ralph Straumann

Spatial SQL sandbox

Kyle Walker’s #SpatialSQL Explorer is a clever web app that lets you run spatial #SQL queries on #GeoJSON files directly in your browser using #DuckDB-#Wasm and #MapLibre. Upload WGS84 data (demo or your own), write queries with functions like ST_Touches() or ST_Centroid(), and watch the map and table update live as you explore.

19.02.2026 21:01
Ralph Straumann

Going underground

New York City’s (and other cities’) push to map #underground #infrastructure reveals how little is often truly known about what lies beneath the streets and how costly that ignorance can be. Even in an age of seemingly abundant #data, critical gaps still disrupt the #planning and #maintenance of public infrastructure.

17.02.2026 19:47
Ralph Straumann

Data and geospatial building blocks

What happens when #AI crashes the GIS party? In “AI ate my GIS”, Will Cadell of Sparkgeo takes a sharp and forward‑thinking look at how market shifts and AI-enabled tooling could upend who shapes the future of geospatial technology.

15.02.2026 15:03
Ralph Straumann

Geospatial data integration with Apache Hop

Over 100 participants joined a webinar on “Enterprise and Geodata Integration with #Apache #Hop”, highlighting interest in open, extensible geospatial #DataEngineering and #ETL. The session introduced two new geospatial Hop plugins, outlined future extensions and underscored important developments in #DataIntegration. #ASF

12.02.2026 11:18
Stefan Keller

Microsoft 2026 GlobalMLBuildingFootprints update examined

Mark Litwintschik offers a look into #Microsoft’s #GlobalMLBuildingFootprints dataset, exploring global #building density, height coverage, and data confidence. His analysis not only reveals insights into important dataset characteristics but also demonstrates how to access and explore the dataset efficiently using #DuckDB.

10.02.2026 20:30
Ralph Straumann

1st year anniversary

One year ago today, I set out to curate geospatial news independently and openly with Spatialists.ch. A year, 164 posts, and countless discoveries later, it’s time to look back – and ask you about your feedback regarding this service for the geo community. Thank you for reading!

04.02.2026 19:23
Ralph Straumann

GIS dissolution

Ten years after his original “Post GIS” essay, Bill Dollins revisits the evolving landscape of geospatial technology in “‘Post GIS’ revisited”. He traces three waves of GIS dissolution, from breaking apart monolithic systems to the rise of modular stacks and, most recently, natural-language-driven interaction, offering sharp insight into how far the field has come.

01.02.2026 14:33
Ralph Straumann

Five levels of AI use

From “Spicy Autocomplete” to “Dark Factory”, Dan Shapiro proposes SAE-inspired five levels of #AI use in #programming as a framework for how organizations mature from basic tools to full #automation.

31.01.2026 10:43
Ralph Straumann

OSM scraping

An #OpenStreetMap-themed account on LinkedIn is calling on journalists to investigate a surge in what seems to be coordinated #scraping from hundreds of thousands of IP addresses, suspected to be linked to #AI #data collection. This incident spotlights growing tension between #opendata principles and the potential for misuse of public infrastructure.

28.01.2026 19:01
Ralph Straumann

Geoinformation strategy of the canton of Bern

The Canton of Bern has released its updated Geoinformation Strategy for 2026–2030, setting a focus on customer-oriented services, long-term capacity building, and stronger cooperation across authorities. New topics include #AI, #NoCode/#LowCode environments, natural-language applications, #DigitalTwin-s, and #opensource, among many others.

26.01.2026 18:30
Ralph Straumann

Vectormap: Swiss vector maps

Building on his Master’s thesis, Fabian Rechsteiner launched Vectormap, a project focused on making Swiss #geodata accessible as modern, high-performance #vectormaps. With regularly updated #cadastraldata and ready-to-use styles in #PMTiles format, Vectormap explores pragmatic, #cloudnative ways to bring geodata to the web.

25.01.2026 16:21
Ralph Straumann

Just out: SGS Action Plan 2026

New directions and projects: The SGS board published the this year’s Action Plan for the Swiss Geoinformation Strategy.

25.01.2026 13:56
Ralph Straumann

PostGIS ⇆ AI

Finally got around to watching this gem: “Your Dorky Spatial Database is My Magic Answer Machine” by Brian Timoney. In this insightful and engaging #PostGISDay presentation, Brian explores how #AI can both use #PostGIS and be used from within PostGIS. A must-watch for anyone curious about the future of intelligent geospatial workflows!

23.01.2026 06:28
Ralph Straumann

GeoFeeds MCP

#GeoFeeds is a non‑curated aggregator tracking nearly 90 geospatial and adjacent blogs created by Bill Dollins and James Fee, now enhanced with an #MCP endpoint. The new setup lets #AI tools query and analyze the feed’s cached data directly, opening up creative ways to explore sources and trends in the geospatial blogosphere.

22.01.2026 21:38
Ralph Straumann

Sentinel-2 night vision

#ESA is giving the long-serving #Sentinel‑2A #satellite a fascinating new role: Experimenting with capturing night-time images of Earth before its retirement. These unexpected “night vision” tests not only produce stunning visuals but also lay the groundwork for the next generation of #EarthObservation missions. #EO #RemoteSensing

15.01.2026 22:21
Ralph Straumann

GeoGirafe 1.0

#GeoGirafe 1.0, the first Long-Term Release of this #opensource #WebGIS ecosystem, is now available. GeoGirafe positions itself as geospatial web component offering a comprehensive #webmap viewer with #OGC services, authentication, search, measurement, drawing, 3D, and more capabilities.

15.01.2026 19:14
Ralph Straumann

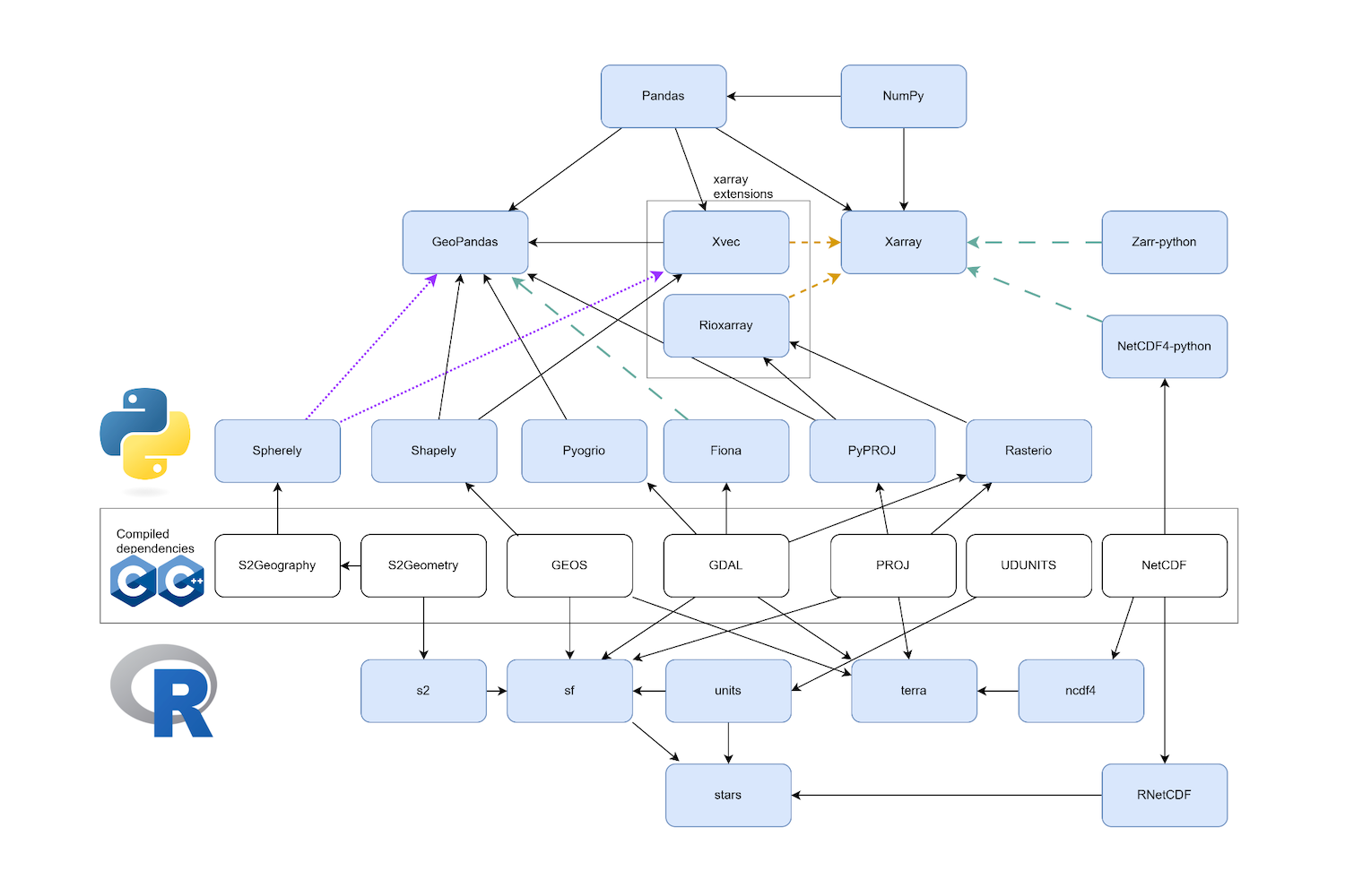
Spatial data science languages

A recent #JOSIS publication by Pebesma et al. highlights common challenges and opportunities across #RStats, #Python, and #Julia in spatial #datascience. The paper makes interesting recommendations for fostering cross-language collaboration and advancing geospatial tooling for researchers, developers, and educators.

13.01.2026 22:30
Ralph Straumann

Small multiples of OSM geometries

A bit of fun from the #OpenStreetMap community: Matt Whilden hosts the ingenious XofY #OSM Geometry Viewer. This open-source tool lets you explore and compare OSM geometries – from quirky lakes to oddly shaped museums – arranged as small multiples based on any #Overpass query you create.

09.01.2026 18:50
Ralph Straumann

Direction for cadastral surveying

Swisstopo and partners have introduced a new “Vision for Cadastral Surveying” that extends the time horizon to 2040, adding a shared long-term framework regarding Swiss cadastral surveying. This vision emphasizes multidimensional, legally reliable georeference data (above and below ground, across past, present, and future objects) and positions cadastral surveying as the core provider of official geoinformation for land ownership.

08.01.2026 22:26
Ralph Straumann

Map-first STAC search and visualization

#DevelopmentSeed has released #stacmap, an #opensource, map-first visualizer for exploring and searching #STAC collections through a simple, browser-based interface. It already supports natural-language queries (albeit experimentally) and also stac-#geoparquet.

06.01.2026 22:49
Ralph Straumann

Review: Geospatial 2025

Linda Stevens has published “GIS and Geospatial 2025: A Year in Review”, summarizing the highlights and lowlights that shaped the past year in our industry – from the rise of geospatial #AI to pricing pressures. The piece offers a timely perspective on where the sector has progressed and where it continues to struggle as 2026 approaches.

17.12.2025 23:11
Ralph Straumann

Deep dive on pruning

Dewey Dunnington’s latest blog post dives deep into how pruning, the selective reading of relevant data, makes #GeoParquet blazing fast in both local and #cloudnative contexts. Featuring hands-on comparisons across #SedonaDB, #DuckDB, #GeoPandas, #GDAL, and #Sedona #Spark, it’s a must-read for anyone exploring efficient cloud-native geospatial workflows.

16.12.2025 22:06
Ralph Straumann

Independent map sellers

In case you are interested in buying #map #art, “Independent Map Sellers” is a nice curated shopping guide offered by the Independent Map Artists. The guide features the work of more than 50 independent cartographers whose work can be bought.

16.12.2025 18:01
Ralph Straumann

Data, designed

#Data is more than an asset: it is a designed experience, a product. Jed Sundwall’s article “Great #DataProducts” reminds us that #OpenData matters only when paired with intent, usability, and care in creation. A shout out for #DataDesign and #ProductThinking for #geospatial data.

15.12.2025 21:25
David Oesch

So many to choose from

In his latest post, Mark Litwintschik compares a range of global administrative #boundary datasets, from #OpenStreetMap to #NaturalEarth, assessing geometric #accuracy, data #completeness, and information content. The analysis, powered by #DuckDB and #QGIS, reveals surprising differences in how nations’ borders are represented across data sources.

13.12.2025 20:15
Ralph Straumann

Swiss government open-source catalog

Under Article 9 of Switzerland’s “Federal Act on the Use of Electronic Means to Carry Out Official Tasks” (#EMBAG/#LMETA), federal authorities must publish the source code of software they develop or commission, marking a step toward greater digital #sovereignty. The resulting Swiss Federal #OSS Catalog now lists around 60 #opensource projects with #swisstopo’s #STAC API and the mapping application #KADASAlbireo among them.

11.12.2025 22:14
Ralph Straumann

3D models of 2.8 billion buildings

A research team from the Technical University of Munich (#TUM) led by Prof. Xiao Xiang Zhu has released the #GlobalBuildingAtlas, a 3D dataset comprising 2.75 billion #buildingmodels worldwide at 3‑meter resolution. Built from #PlanetScope satellite imagery and #ML-based extraction, it represents the most detailed and comprehensive global building dataset produced so far.

10.12.2025 23:42
Ralph Straumann

Elementary geodata for a digital Switzerland

swisstopo has published the concept “Elementary geodata for a digital Switzerland” developed by a working group comprising various stakeholders. The document outlines principles and suggests priority themes for essential geodata, aiming to ensure cohesive, up-to-date, and centrally accessible official geoinformation.

10.12.2025 21:52
Ralph Straumann

First images from Sentinel-1D

#Sentinel‑1D, the newest radar satellite in #ESA’s #Copernicus Sentinel‑1 mission, was launched on 4 November and has already delivered its first C‑band #SAR images within just 50 hours of liftoff. Replacing Sentinel‑1A, it continues the mission’s all‑weather #EarthObservation while enhancing capability for detecting “dark” ships and sea pollution. #EO #RemoteSensing

01.12.2025 20:59
Ralph Straumann

Air Loom: 3D airspace visualization

Air Loom, a project by Benny Lim (Objective Unclear), offers a dynamic #3D #visualization platform for #realtime ADS-B #aircraft tracking around major airports. Users can explore #flight movements, airspace overlays, and adjust display options to suit educational or #aviation enthusiast needs.

01.12.2025 18:42
Ralph Straumann

Proceedings of the 2025 JRG

Last week, the fourth Journée Romande de la Géoinformation (#JRG) took place in Ecublens with more than 800 participants. Now, all videos and presentations of the plenary sessions are available online. #GeoAI #DSS #DigitalTwin

21.11.2025 18:50
Ralph Straumann

2026 GeoHipster calendar

The 2026 GeoHipster calendar is available to order!

21.11.2025 18:08
Ralph Straumann

Digitally sovereign geospatial

In a recent video, Hans van der Kwast explores digital #sovereignty and its implications for #opensource software, governance, and collaboration. Using #QGIS as a case study, he unpacks how open standards and community-driven development can empower users and reshape digital services. #digitalsovereignty

16.11.2025 15:49
Ralph Straumann

Designing darkness: Stamen’s philosophy of dark mode

From Stamen comes a deep dive into their ‘Philosophy on Dark Mode Maps’, exploring how #darkmode #map #design goes beyond simply inverting colors. Drawing on examples from their own portfolio and color scatterplot analyses, the article shows the balance between ‘night mode’ and ‘daytime dark mode’, and what each means for digital cartography.

15.11.2025 14:37
Ralph Straumann

Online GeoParquet Visualizer

For day 7 of the #30DayMapChallenge on the topic of #accessibility, Dominic Weckmüller released the #GeoParquet Visualizer. The GeoParquet Visualizer is a free and open-source web tool built with #MapLibre and #parquet-#wasm that lets users view, style, and share GeoParquet and Parquet datasets directly in the browser.

11.11.2025 21:15
Ralph Straumann

A discussion of geospatial embeddings

Ed Parsons’ latest article cautions that while geospatial #embeddings promise analytical power, they risk transparency and interpretability long valued in #remotesensing. The article underscores the need to balance innovation with auditability and compliance in AI-driven #EarthObservation. #EO

08.11.2025 16:49
Ralph Straumann

swisstopo colloquium: From satellite pixels to forest stress

In an upcoming colloquium, #swisstopo offers a look at an operational #EarthObservation pipeline turning #Sentinel-2 data into near #realtime insight for #drought #monitoring in Switzerland. #eo #remotesensing

06.11.2025 21:04
David Oesch

Solar power production forecasting

The Swiss Federal Office of Energy and the Swiss Data Science Center have launched a #solarenergy forecast tool in the #Energy #Dashboard, offering both hourly forecasts and regional daily production statistics. The system combines multiple data sources — including data from #ML / #deeplearning analysis of aerial imagery for PV detection.​

05.11.2025 16:59
Ralph Straumann

viewinline

A new no-fuss way to visualize your vector data and rasters right in the #terminal: viewinline is a lightweight #Python utility by Keiko Nomura that renders #GeoTIFF-s, #GeoPackage-s, #GeoJSON-s, and #Shapefile-s instantly in #iterm2 (and other compatible terminals).

04.11.2025 20:06
Ralph Straumann

More than our tools

Daniel O’Donohue, host of the #MapScaping Podcast, reflects on how access to tools no longer defines expertise in his piece, “Cameras, GIS, and why tools don’t make you special anymore”. As #AI lowers technical barriers, he argues that what truly sets professionals apart is not tool mastery but vision, a stance, and the ability to interpret and critique.

31.10.2025 22:17
Ralph Straumann

STACD: STAC and DAGs

#STACD, a new extension for SpatioTemporal Asset Catalogs (#STAC) from Spatialnode, leverages #DAG-s to track data lineage, version algorithms, and efficiently re-compute only affected downstream STAC assets when an upstream asset is updated. A reference implementation using Apache #Airflow is provided.

30.10.2025 22:32
Ralph Straumann

Future of Interlis

The #Interlis Discourse Forum currently hosts a discussion among experts reflecting on strengths and weaknesses and the future of the #datamodeling and #dataexchange #standard. Meanwhile, materials for the upcoming Interlis User Group Meeting were published today, continuing the community’s dialogue on Interlis development and practice.

29.10.2025 19:30
Ralph Straumann

Geo Cloud Converter

Maphub.co launches #GeoCloudConverter, a browser-based #WASM tool that transforms common geospatial file types — #GeoJSON, #Shapefile, #KML, #GPX, CSV, #GeoPackage, or #GeoTIFF – into modern, #cloudnative formats like #GeoParquet, #FlatGeobuf, #PMTiles, or Cloud-Optimized GeoTIFF (#COG). The tool performs all processing locally in your browser for quick, private conversions up to 1 GB.

28.10.2025 22:18
Ralph Straumann

Publication of the SpatioTemporal Asset Catalog Community Standards

The Open Geospatial Consortium (#OGC) has officially published the SpatioTemporal Asset Catalog (#STAC) Community Standards, marking a key milestone in data #interoperability. Built for flexibility and scalability, STAC provides a standardized framework for organizing and accessing a range of geospatial data assets.

28.10.2025 17:50
Ralph Straumann

Launch of the Public Data Lab

The #DIZH Public Data Lab (#PDL) has officially launched in Zurich, bringing together experts from academia, public administration, and the #opendata community to explore how #data can illuminate social, environmental, and economic change. Through research, design, and public engagement, the PDL aims to create meaningful indicators that help shape informed decisions for a sustainable and equitable future.

26.10.2025 14:22
Ralph Straumann

From fields to surface-specific points, geomorphons, and networks

David O’Sullivan’s latest post in his “GIS, a Transformational Approach” series explores how geospatial data transitions between continuous #fields and discrete forms like #points, #lines, and #areas. Using #geomorphometry concepts such as surface-specific points, geomorphons, and surface networks as an example, the data transformations are illustrated using #R-based workflows.

25.10.2025 19:24
Ralph Straumann

MapTiler Connect: Digital cartography, GeoSplats, and open-source

#MapTiler’s evolution from its #Klokantech origins to a global #mapping powerhouse is remarkable. Its first company event called “MapTiler Connect”, showed why: Blending technical rigor with community spirit, it highlighted how open-source ideals, design, and cutting-edge #3D innovation can coexist in modern #cartography.

23.10.2025 06:17
Stephan Heuel

Apache Hop online user meetup

On 18 November, the German-speaking #Apache #Hop user community will gather online for a free meetup exploring the open-source #data #orchestration platform that aims to shape the future of data integration. The program includes several talks, among them one by Stefan Keller focusing on spatial data integration.

21.10.2025 19:59
Ralph Straumann

DuckDB extension for A5 DGGS

A community extension by Query.Farm brings native support for the (equal-area, pentagonal-cell-based) #A5 Discrete Global Grid System (#DGGS) to #DuckDB. In development since April, the extension includes a set of functions for coordinate conversion, geometry, hierarchy, and utilities, extending DuckDB’s reach into high-performance spatial analysis.

19.10.2025 10:32
Ralph Straumann

Secure operation of ArcGIS Server and other IT assets

A recent case of a compromised #ArcGIS Server instance offers some lessons in #IT #infrastructure management, even beyond the geospatial sector. Safeguarding administrative access, enforcing strong account protections, and rethinking trust assumptions around public-facing services should be priorities.

18.10.2025 11:05
Ralph Straumann

30 Day Map Challenge

’Tis the season again: the #30DayMapChallenge by Topi Tjukanov returns this November, inviting #cartographers, spatial data scientists, and GIS enthusiasts to create one #map per day inspired by daily themes. Whether you’re crafting or simply admiring, it’s a month-long celebration of creativity, #geography, and data #visualization.

15.10.2025 22:15
Ralph Straumann

Security test of QGIS Server and QGIS Web Client

Switzerland’s National #Cyber Security Centre (#NCSC) and the National Test Institute for Cybersecurity (#NTC) have completed a pilot test assessing the #security of #QGISServer and the #QGIS Web Client. The test identified six vulnerabilities — all of which have been fixed by developers within the allocated time window.

14.10.2025 19:22
Ralph Straumann

Vibe cartography sandbox

David Oesch has open-sourced his workflow for generating #AI-driven #topographicmaps directly from #aerialimagery, following his earlier experiment in “vibe cartography”. The GitHub repository lets anyone reproduce the method using Python and a Google account, while also inviting collaboration on the proposed future improvements.

13.10.2025 21:34
Ralph Straumann

Navigating without street addresses

This sounds like straight out of those “Falsehoods programmers believe …” texts: A major city where people rely on landmarks, rather than street addresses, for navigation and also postal delivery. Find out more in this short documentary by The New Yorker.

05.10.2025 15:11
Ralph Straumann

Geoflow for low-code ETL

There is a gap in #lowcode tooling for geospatial #datamanipulation, with most existing solutions either proprietary, outdated, or not aligned with the needs of those users wishing for visual tools. #Geoflow, an emerging #opensource project with a visual workflow builder, could evolve into a suitable alternative.

03.10.2025 18:02
Ralph Straumann

Routing algorithms visualized

secretsofmaps.com built by Adam Kulikowski offers an interactive walkthrough of popular #routing algorithms like BFS, DFS, Greedy, and A*, complete with animated #visualizations. Explore and compare these pathfinding algorithms at your own pace.

02.10.2025 13:40
Ralph Straumann

Vibing cartography

An innovative experiment: David Oesch tests an inventive approach leveraging #GenAI (#LLM and #LMM) to transform webmap style specs and an aerial image into an AI-generated topographic #map.

01.10.2025 18:42
Ralph Straumann

Dependencies and reverse dependencies: Python vs. R

Julie Tibshirani reflects on how the #R ecosystem uniquely manages dependencies through reverse dependency checks on #CRAN. R’s approach comes at a cost to developers, but also fosters a culture of empathy and responsibility among package maintainers, ultimately benefiting researchers and data scientists by minimizing dependency conflicts and easing migrations.

26.09.2025 17:55
Ralph Straumann

Improved Swiss Base Map

The “#BaseMap” from Switzerland’s NMGA #swisstopo is an award-winning interactive cartographic product that integrates data from multiple partners and was recognized with the 2025 #ICA #MapAward. An article by Swisstopo explains how the map was refined through user-feedback and iterative design enhancing mobile #usability and readability.

24.09.2025 18:50
Ralph Straumann

Spatial resolution?

“Spatial resolution” is one of the most often misunderstood terms in #EarthObservation and #geospatial. A Planet Stories article demystifies the underlying technical concepts such as Ground Sampling Distance, Ground Resolved Distance, and more, and shows how careful analysis is essential for accurately assessing image quality and separability of features.

14.09.2025 17:35
Ralph Straumann

Basemapkit: Basemaps for Maplibre

#Basemapkit is a new open-source library by Jonathan Lurie that provides customizable basemap styles for use with #Maplibre GL JS and #Protomaps #OSM #pmtiles. Its core style, avenue, is designed as a practical “one-size-fits-all” basemap, with optional relief shading for flexible cartographic use.

12.09.2025 17:25
Ralph Straumann

Vector tiles coming to DuckDB

#DuckDB’s #spatial extension is about to support #Mapbox Vector Tiles (#MVT) with the newly merged ST_AsMVT and ST_AsMVTGeom functions. The two new functions are scheduled to be shipped next week in DuckDB version 1.4.

10.09.2025 20:34
Ralph Straumann

Prix Carto 2025 winners

Discover the winners of the 2025 Prix Carto award of the Swiss Society for Cartography: Fabian Lang for his book “Schweizer Bergwelten”, Sachit Mahajan for the R package “greenR”, and Aubry Cholleton for the web app “isochrone.ch”.

08.09.2025 21:59
Ralph Straumann

Discrete Global Grid Systems

Geospatial foundation models and the rise of Discrete Global Grid Systems (DGGS) are reshaping how we think about, and interact with, spatial data. In an episode of the #Geomob podcast, Luís Moreira de Sousa offers an overview of, and introduction to, #DGGS-s and their use-cases.

05.09.2025 14:51
Ralph Straumann

On one’s own

An analysis drawing on ecosyste.ms data reveals that a large share of #opensource projects are maintained by just one person, for example nearly half of the 13,000 most-downloaded #NPM packages, with this pattern holding for all but the largest download counts. This insight puts a spotlight on the need to carefully think about project and #community health in the modern #software landscape.

04.09.2025 22:47
Ralph Straumann

Mapterhorn terrain tiles

Discover #Mapterhorn by Oliver Wipfli: a collection of global #terrain tiles in the lightweight #PMTiles format, built from open data sources such as Switzerland’s ultra-detailed #swissALTI3D model by #swisstopo. With open-source pipelines, ready-to-use code samples, and a live viewer, Mapterhorn makes it easy to add hillshaded relief and detailed 3D terrain to your webmaps.

02.09.2025 06:12
Ralph Straumann

SWISSGEO prototype online

Update from the #SGS action #SWISSGEO: The first prototype of the Swiss geospatial platform aiming to unite various map, service, and data offerings from Swiss authorities is online for your testing and feedback.

01.09.2025 07:29
Ralph Straumann

Break

07.08.2025 06:57
Ralph Straumann

The spatial join?

The end of the spatial join? Vikram Gundeti, CTO of #Foursquare, is reimagining #geospatial for #datascientists by eliminating traditional GIS hurdles and embracing #ML-friendly, agent-ready solutions. Will geodata be seamlessly accessible and “mapless” by default?

06.08.2025 21:50
Ralph Straumann

4 years of the Swiss Territorial Data Lab

The Swiss Territorial Data Lab (#STDL) is a collaborative initiative within Switzerland’s geoinformation strategy, running from 2020 to 2025, dedicated to advancing data-driven solutions for public administration using #geodata and #datascience. Their 2025 report highlights organizational and methodological insights gained over the past years, with further technical resources available at tech.stdl.ch.

05.08.2025 19:17
Ralph Straumann

Lightningmaps.org

LightningMaps.org is a global #crowdsourcing project that lets you watch #lightning strikes in real time, drawing data from more than 500 volunteer-operated sensors. The site offers configurable web and mobile maps, showing not only each lightning strike as it happens, but also the location of participating stations and the spread of thunder across the landscape.

02.08.2025 20:23
Ralph Straumann

2025 Stack Overflow survey

#StackOverflow published the results of their 2025 user #survey. The data features roughly 50,000 responses from 166 countries on user #demographics, #technology, #AI, work, and more.

30.07.2025 19:28
Ralph Straumann

Every word in NYC’s streetscape

Explore how artist Yufeng Zhao used millions of #Google #StreetView images to create a searchable map of every word written on #NewYork City’s streets — revealing hidden patterns and the power of urban data at the intersection of art and technology.

29.07.2025 20:11
Ralph Straumann

Smarter EO: Dynamic targeting

#NASA’s #JPL demonstrates autonomous #EarthObservation satellite operation: a #cubesat using “dynamic targeting” to decide, on its own, where to collect the most useful #EO data in real-time. This innovation could make future satellites smarter and more responsive to changing conditions during each orbit.

28.07.2025 20:14
Ralph Straumann

Fediverse recommendations

FediFollows published a list of recommended geospatial #Fediverse / #Mastodon accounts. The list features, among others, geospatial conferences, news channels, blogs, software, organizations, government bodies, geospatial professionals, #OSM-related accounts, and discussion groups.

25.07.2025 19:22
Ralph Straumann

A manifesto for the growth of geospatial

A group of industry leaders at the 2025 #NORTH51 conference is charting a new course for the geospatial sector with their “#GEOFESTO” — a #manifesto outlining five key principles to drive #innovation and #impact in a rapidly changing world.

24.07.2025 22:29
Ralph Straumann

AI and programming

The rapid progress in #AI sparks diverse and thought-provoking discussions about its role in #programming and skill development. Three recent articles offer interesting, yet differing, perspectives.

23.07.2025 19:24
Ralph Straumann

Vector tiles for openstreetmap.org

Yesterday, the #OpenStreetMap Foundation (#OSMF) launched #vectortiles on #OSM, delivering a sharper and faster map powered by a new backend. Developers may use the OSMF-hosted tiles under the Vector Tile Usage Policy and apply their own map styles.

23.07.2025 18:25
Ralph Straumann

Webinar on data integration using Apache Hop

On August 26, Stefan Keller of FH OST will lead a free webinar focused on (geo)data manipulation and integration using #Apache #Hop, an open-source, low-code platform for building data workflows. The session will also touch on emerging trends in #AI and #LLMs within the data integration space.

15.07.2025 18:04
Ralph Straumann

From tool knowledge to fundamentals

A #Thoughtworks team introduces the concept of the “Expert Generalist” — professionals who blend deep expertise in some disciplines with a broad knowledge across multiple domains. The article makes a case for recognizing #expert #generalists as essential to breaking down the silos that often stifle #innovation in tech organizations.

14.07.2025 19:24
Ralph Straumann

How much does it cost to compute pixels?

What are the economics of using Google Earth Engine (#GEE) for Earth observation vs. a self-operated #EO pipeline? – Christopher Ren analyzes GEE’s pricing structure and finds it mis-priced when used as an imagery pipeline.

12.07.2025 23:24
Ralph Straumann

wanderer: Decentralized trail database

#wanderer is a new, #opensource, #decentralized #trail database where you can upload tracks (or import them from #STRAVA or #Komoot), create or share routes, and connect with communities through #ActivityPub-powered #federation.

09.07.2025 17:26
Ralph Straumann

Improve geodata with crowdsourcing

Graham Park explores how cross-referencing data from #crowdsourcing, like the #STRAVA global heat map, can significantly enhance #OpenStreetMap. He also cautions against mapping informal, private, or temporary features, highlighting both the benefits and limitations of integrating independent data sources for #geodata improvement.

08.07.2025 22:26
Ralph Straumann

ETH Zurich to build an EO competence center for CHF 100 Mio.

ETH Zurich has received a landmark 100 million Swiss Franc donation to launch the Swiss #GeoLab, an #EarthObservation center in Lucerne led by Thomas Zurbuchen and Verena Griess. The center will tackle challenges from natural disasters to agricultural yield prediction, marking a major boost for environmental research.

08.07.2025 18:52
Ralph Straumann

GeoParquet and Iceberg vs. OGC API-Features

Ingo Simonis, Chief Technology Innovation Officer at #OGC, has published an article asking the question “Does #GeoParquet Replace OGC API-Features?”. The article positions GeoParquet (and #Apache #Iceberg) vis-à-vis OGC API-Features, the successor of WFS 2.0.

06.07.2025 21:38
Ralph Straumann

Differential privacy: Being wrong on purpose

How do you protect the #privacy of the subjects of #statistics and #data? – By adding controlled #noise. The blog Ironic Sans has an interesting and somewhat funny account of the ramifications of the application of #differentialprivacy in the context of the 2020 U.S. #Census.

01.07.2025 22:00
Ralph Straumann

Swisstopo Historic podcast

Under the moniker “swisstopo historic”, #swisstopo produces a #podcast about the history of #cartography and #geoinformation, now in its fourth season with themes ranging from water on maps to national boundaries. Alongside the podcast, they also share blog posts, media coverage, and interactive storytelling pieces on geospatial history.

01.07.2025 20:46
Ralph Straumann

OMF launches GERS

The #Overture Maps Foundation (#OMF) is launching its Global Entity Reference System #GERS, assigning unique IDs to billions of geospatial features. Users can use GERS IDs to reference OMF features in their own data and bridge files to connect to the data sources used for OMF’s data.

28.06.2025 14:42
Ralph Straumann

Tool tip: Geo Hound

Discovering #OGC and other geoservices endpoints in web maps is now effortless with the Chromium-based #GeoHound extension. It identifies and collects geoservices – along with geospatial files – into a handy list for your convenience.

26.06.2025 22:12
Ralph Straumann

MapBS 3D and launch event

The canton of Basel-Stadt presents its new #3D #geoportal, MapBS 3D, offering interactive 3D maps with detailed building models, construction projects, and several analytical tools. The new portal is introduced in a “lunch & learn” style webinar this Thursday.

24.06.2025 22:15
Ralph Straumann

Thematic maps for mobile

Designing thematic world maps for #mobile devices is challenging. A research team explores new, innovative map types for effective communication of spatial information on small screens.

22.06.2025 00:31
Ralph Straumann

Updated SOGI GIS trend radar

The #SOGI-#OSIG GIS Technology Specialist Group has released version 2.0 of their interactive GIS #TrendRadar at gistrends.ch, classifying 40 technologies and concepts into “Established”, “Emerging”, and “Descending” levels of maturity. Each entry is evaluated on market penetration, technological maturity, business viability, and user ecosystem.

21.06.2025 11:09
Ralph Straumann

Cadence Maps

#CadenceMaps is a prototype cloud-native data service delivering #OpenStreetMap #OSM data for the Germany-Austria-Switzerland-Liechtenstein region as #GeoParquet files using a unified schema. The platform currently offers administrative boundaries and POI datasets.

18.06.2025 19:52
Ralph Straumann

The most important geospatial software?

I like the occasional bold theory. A month ago, Drew Breunig blogged about a very bold one: #DuckDB probably being the most important geospatial software of the last decade. What gives?

17.06.2025 23:26
Ralph Straumann

Are web maps a recession byproduct?

What fueled the growth of the geospatial industry in the 2010s? An article on placing.technology explores the history and political economy of geospatial tech.

14.06.2025 16:19
Ralph Straumann

SWISSGEO, the Swiss geospatial platform

Update from the “#Geoplatform Switzerland” planned in the #SGS strategy and action plans: The platform has got a landing page detailling the idea and next steps. And a name: #SWISSGEO.

13.06.2025 12:56
Ralph Straumann

JRG 2025

The program of the fourth Journée Romande de la Géoinformation (#JRG) is published and registration is open. The event takes place on November 13 in Ecublens.

10.06.2025 20:44
Ralph Straumann

MDS in geo: An example with Mapillary

Two articles by Michaël Galien on #Geotribu showcase how to leverage a Modern Data Stack (#MDS) for processing geospatial data from #Mapillary. The workflow features #dbt, Apache #Airflow, #PostGIS, #SQL, and #Python, highlighting a robust open-source approach to geospatial data engineering.

09.06.2025 09:17
Ralph Straumann

Isochrone.ch: Reachable areas using public transport

From Aubry Cholleton comes isochrone.ch. Using #opendata, this website lets you find all areas reachable by #publictransport from any point in #Switzerland within a given amount of time and other parameters of your choosing.

08.06.2025 15:37
Ralph Straumann

GDAL modernization webinar and FAQ

The #GDAL Project Steering Committee recently hosted a webinar highlighting the major #modernization of the GDAL command-line interface, featuring the unification of commands and improved parameter consistency. You can now catch up on all the details through the webinar slides, the recording, and a Q&A summary.

07.06.2025 11:17
Ralph Straumann

3D mode and customer survey for ZugMap

Two decades after its debut, the canton of #Zug unveils #ZugMap’s new #3D mode and various 3D datasets. Users can test the ZugMap 3D experience and help shape its future by participating in the canton’s user survey.

03.06.2025 17:58
Ralph Straumann

The QGIS project: Canonical paper

The story behind #QGIS: The new canonical open-access paper, “The QGIS project: Spatial without compromise,” authored by core members of the QGIS Project Steering Committee, Anita Graser, Tim Sutton, and Marco Bernasocchi, explores the evolution of the QGIS project, its organizational structure, and future challenges.

02.06.2025 19:58
Ralph Straumann

3D reconstruction of Birch Glacier collapse

Last Wednesday, the #Birch Glacier in Switzerland collapsed beneath debris, burying parts of the evacuated village of #Blatten. Using #Swisstopo’s openly available #RapidMapping geodata, professionals quickly produced detailed pre- and post-event textured #3D models and animations, enabling interactive exploration and enhanced understanding of the impacted area.

01.06.2025 10:29
Ralph Straumann

GEDTM30: Global 30 meter terrain data

A team of researchers has released #GEDTM30, a global #DigitalTerrainModel with 30-meter (1 arcsecond) resolution, generated through #MachineLearning fusion of various data sources, and accompanied by 15 geomorphometric parameters computed at multiple spatial scales. Published under a CC-BY license, GEDTM30 offers open, high-resolution global terrain data and is accessible as cloud-optimized #GeoTIFF-s (#COG) via Zenodo and OpenLandMap.

28.05.2025 19:35
Ralph Straumann

Overture on open, interoperable geodata

#Grid features an interesting interview with Jennings Anderson, a #Meta Software Engineer and #OpenStreetMap (#OSM) researcher, who shares his perspective on the #Overture Maps Foundation (#OMF) — an initiative aiming to integrate diverse open geodata into a consistent base map.

27.05.2025 22:51
Ralph Straumann

Interlis UML diagrams in VS Code

#geowerkstatt has updated their open-source plug-in “#INTERLIS 2” for Microsoft #VSCode. The plug-in now supports drawing the #UML class diagram of Interlis models. It still also offers: syntax highlighting, snippets, and #Markdown documentation.

26.05.2025 17:55
Ralph Straumann

Easily obtain OSM and OMF data

#Python and CLI tools #QuackOSM and #OvertureMaestro offer easier access to data from #OpenStreetMap (#OSM) and the Overture Maps Foundation (#OMF) through #PyArrow, #GeoParquet, or #DuckDB. These tools can simplify large-scale geospatial data tasks for seamless data engineering and analysis.

23.05.2025 15:54
Ralph Straumann

Interlis User Group Meeting: Call for topics

This fall, the 5th #Interlis User Group Meeting will be held. Discussion topics and questions can be submitted via the Interlis Forum.

22.05.2025 17:25
Ralph Straumann

Linked data explainer: Addresses

Ever wondered how #linkeddata can help clarify the messy world, in general and with respect to postal addresses? – A blog post breaks down the basics using real-world examples. The article highlights how humans and computers interpret information differently and how the linked data paradigm can simplify #datamanagement and improve #dataquality.

19.05.2025 22:27
Ralph Straumann

MVT, MBT, PMTiles: Everything to know about vector tiles

Daniel-J-H offers a comprehensive overview of #vectortiles technology, including #Mapbox Vector Tiles (#MVT), #MBTiles, and #Protomaps’s #PMTiles. The post explains the evolution from #raster to #vector #maps, compares key formats and technologies, and provides practical tips for creating your own vector tiles.

19.05.2025 18:32
Ralph Straumann

GeoParquet arriving in ArcGIS Pro 3.5

With version 3.5, users can now natively work with #GeoParquet files in #ArcGIS Pro, either by creating multifile feature connections or by accessing individual #Parquet files stored locally or in Amazon #S3. This streamlines the integration of #cloudnative data, though currently with specific requirements and limitations.

16.05.2025 17:43
Ralph Straumann

Tool-tip: Multi-scale terrain analysis

#Terrain is inherently #multiscale, with features and surface variations that must be analyzed across a range of spatial scales. New tools in #ArcGISPro 3.4 and 3.5 along with advanced options in #SAGA GIS and #LandSerf, make it possible to compute multi-scale surface metrics for more nuanced #terrainanalysis.

14.05.2025 17:23
Ralph Straumann

GDAL 3.11 released with new gdal program

As of Friday, #GDAL 3.11.0 “Eganville” has been released. Starting with GDAL 3.11, parts of the GDAL utilities are available from a new single gdal program which accepts commands and subcommands. This simplifies and unifies GDAL syntax.

12.05.2025 22:26
Ralph Straumann

Recording: Colloquium on the state of SGS implementation

#Swisstopo hosted a #colloquium to present the current state of Swiss Geoinformation Strategy (#SGS) implementation and ongoing SGS projects. Now, the recording is online.

12.05.2025 22:12
Ralph Straumann

New national drought platform

The Federal Government has launched a new National #Drought Platform providing standardized, up-to-date information and forecasts on drought risks across Switzerland. The platform integrates #remotesensing data for #vegetation health and data on precipitation, soil moisture, rivers, lakes, and groundwater.

09.05.2025 16:48
Ralph Straumann

Snap Map: Spatial social

Apparently, #Snapchat, like other #socialmedia companies, has been exploring geospatial use-cases. TechCrunch compiled some interesting usage numbers.

08.05.2025 19:41
Ralph Straumann

Tile and glyph map experiments

David O’Sullivan explores innovative visualizations of complex #multivariate data on #maps, using a case study with three variables. His article showcases creative #mapping techniques pushing the boundaries of traditional GIS #visualization.

07.05.2025 21:53
Ralph Straumann

“Dis, pourquoi?” on toponyms and maps

Over the past two weeks, #RTS’s “Dis, pourquoi?” dedicated its episodes to an in-depth look at #toponymy and at #maps and #cartography, featuring Frédéric Giraut of the University of Geneva for the former and Pascal Marguerat and Raphaël Bovier of #Swisstopo for the latter topic.

05.05.2025 22:40
Ralph Straumann

Unofficial public transport maps

“Lars’ Transport Maps” is a project by a transport planner passionate about #train-travel and #mapdesign, offering a growing collection of unofficial #publictransport maps for European countries. The maps cover a wide range of services with particular depth given to the Swiss #rail network, featuring a detailed historical series since 1982.

04.05.2025 15:08
Ralph Straumann

Marco Bernasocchi on QField

A recent #Mapscaping podcast episode features Marco Bernasocchi who shares the story behind #QField – a mobile app for field data collection. Marco Bernasocchi discusses the evolution of QField and QFieldCloud and the broader open-source movement.

04.05.2025 13:56
Ralph Straumann

Testing autonomous GIS

The Système d’information du territoire à Genève (#SITG) has explored #autonomous #GIS capabilities by combining #AI/#LLM technology with geoprocessing and visualization. The suite of tests is explained in an article that also highlights limitations, the most important challenges and findings as well as directions for future exploration.

30.04.2025 11:24
Ralph Straumann

Network simplification in Python

neatnet: A new #Python package from Martin Fleischmann, Anastassia Vybornova, and James Gaboardi offers promising functionality for #network simplification.

29.04.2025 22:41
Ralph Straumann

GeoServer Cloud adds GeoParquet data source support

#GeoServer Cloud 2.27.0.0, a cloud-native, microservices-based version of GeoServer, now supports #GeoParquet DataStores, expanding its compatibility with modern #cloudnative geospatial formats alongside #FlatGeoBuf and Cloud-Optimized GeoTIFF (#COG).

26.04.2025 18:21
Ralph Straumann

Colloquium: State of SGS implementation

The Swiss #Geoinformation Strategy (#SGS), launched in 2020, aims to make reliable, detailed, and up-to-date geoinformation easily accessible and interconnected across #Switzerland. On May 2, #Swisstopo will host a colloquium to review the progress of SGS implementation and ongoing projects.

26.04.2025 15:51
Ralph Straumann

Boeing to sell Digital Aviation Solutions

Airplane builder #Boeing plans to sell its Digital #Aviation Solutions for 10.55 billion US Dollars. The sale includes several geospatial(-adjacent) subsidiaries and brands.

23.04.2025 18:18
Ralph Straumann

Deadlines for Prix Carto 2025 approaching

Heads-up: Two deadlines for the 2025 instalment of the prestigious bi-annual #PrixCarto, awarded by the Swiss Society of #Cartography, are approaching.

23.04.2025 17:48
Ralph Straumann

Automatic relative elevation model generation

OpenTopography’s #RiverREM is a #Python-based tool that automates the creation and visualization of relative elevation models (REMs) from digital elevation models, making it easier than ever for scientists, artists, and enthusiasts to explore the dynamic history and structure of river landscapes.

19.04.2025 16:53
Ralph Straumann

Writing good tutorials

How do you convey complicated technical GIS and geospatial information to a potentially diverse audience clearly and helpfully? – Two blog posts, 10 years apart, offer some answers.

16.04.2025 21:11
Ralph Straumann

The best programmers

Many geospatial professions involve – varying degrees of – #programming. In a new article, Matthias Endler has collected fundamental #traits that the best #programmers he knows seem to share.

15.04.2025 19:05
Ralph Straumann

New geospatial data in Google BigQuery

#Google is adding geospatial content to its #DWH solution #BigQuery. Additions encompass annotated Street View #imagery, Places (#POI) data, and #traffic data, among others.

14.04.2025 20:43
Ralph Straumann

Tool tip: Mapshaper

#Mapshaper is a lightweight yet powerful geospatial toolkit offering #topology-aware #simplification (via Douglas-Peucker and Visvalingam algorithms), spatial operations, and more. Available across Windows, macOS, and Linux, it includes a browser-based interface for real-time simplification previews.

12.04.2025 18:28
Ralph Straumann

ohsome-planet: Export OSM data and its history to GeoParquet

The GIScience Research Group at Heidelberg University and HeiGIT have released version 1.0.0 of #ohsome-planet, a tool for #cloudnative access to #OpenStreetMap (#OSM) data using the #GeoParquet format. Originally developed as an internal tool, it now enables users to create customizable OSM data exports with Java 21 and PBF input files.

11.04.2025 21:49
Ralph Straumann

Spatial data old and new

Martin Fleischmann’s course on Spatial #DataScience provides an introduction to spatial #data analysis using Python. One short section, “Spatial Data Old and New”, explores the evolution of spatial data, contrasting traditional, carefully curated datasets with modern, rapidly generated data, and offers fresh perspectives on conventional ideas about spatial data.

09.04.2025 20:41
Ralph Straumann

Drought, Lake Constance and Sentinel-2

Switzerland has experienced an exceptionally dry period, with Lake Constance’s water levels dropping to their lowest in decades due to little rainfall and snowmelt from the Alps. Recent Sentinel-2 satellite data and gauging station records reveal the current situation.

08.04.2025 22:28
Ralph Straumann

Serving vector tiles, fast

Want to serve #VectorTiles to your users? Fabian Rechsteiner’s benchmark pits six open-source servers (#BBOX, #ldproxy, #Martin, #pg_tileserv, #Tegola, #TiPg) against each other, revealing stark speed differences.

05.04.2025 16:05
Ralph Straumann

Tool tip: Tippecanoe Command Generator

If you create, or are curious about, #VectorTiles, you may have come across the command line utility #Tippecanoe (TIP-ə-kə-NOO). It’s probably no secret that its usage is not entirely trivial, but there is a helpful tool for this now.

04.04.2025 14:34
Ralph Straumann

Open SAR data

Synthetic Aperture Radar (#SAR) is an interesting #remotesensing technology that captures high-resolution data of the Earth’s surface, regardless of weather or lighting conditions. This curated collection of open SAR data sources provides an excellent starting point for exploring this powerful technology, whether for research, experimentation, or practical applications.

01.04.2025 17:31
Ralph Straumann

New map viewer for the canton of Aargau

A few days ago, the Canton of #Aargau unveiled its new browser-based map viewer, built using #OpenLayers and #React.

31.03.2025 07:21
Ralph Straumann

The origins of GIScience in Switzerland with Rob Weibel

Robert Weibel, Professor of Geographic Information Science at the University of Zurich, retired at the end of January 2025 after a distinguished career spanning over three decades. In an interview, Rob reflects on the remarkable evolution of Geographic Information Science, from its early days to its current status as a widely accepted scientific sub-discipline of geography.

27.03.2025 19:04
Ralph Straumann

Open doors at swisstopo

The Federal Office of Topography #swisstopo is opening its doors to the public on May 24.

26.03.2025 18:37
Ralph Straumann

Why cloud-native?

Kyle Barron, cloud engineer at Development Seed and developer of Lonboard, offers interesting insights into the cloudnativegeo paradigm in a recent interview with CNG. He discusses Parquet, GeoParquet, and GeoArrow, explaining their characteristics and potential to significantly improve geospatial data handling.

25.03.2025 22:56
Ralph Straumann

GeoAI: State-of-play in 2025

The Innovation Booster #ArtificialIntelligence has released a concise review of #GeoAI in Switzerland. The report highlights significant players, innovations, and developments in the field, showcasing how #AI is being integrated into #GIS applications by established providers and startups alike. It further identifies three main areas where AI is currently being applied in GIS.

25.03.2025 17:36
Ralph Straumann

Labeling master class

From cartographer Andy Skinner comes this very useful resource about #labels in #cartography for both interactive and static #maps. Scale, transparency-and-opacity, hue, tone, halos, … – this guide covers many different visual variables and how they can be used to make the information in a map easier to grasp.

21.03.2025 17:46
Ralph Straumann

Best practices for Cloud-Optimized GeoTIFFs

Cloud-Optimized #GeoTIFFs (#COG-s) have revolutionized the way large geospatial raster datasets are accessed and processed. From GeoStandards comes Best Practices Guide for this #cloudnativegeo format.

18.03.2025 22:01
David Oesch

Open data at a glance

#ASIT has published an #opendata guide for #geodata. The guide covers the essentials and strikes a very nice balance with respect to covering the topic in enough depth to be valuable, while not being trivial and also not covering every tiny detail. Recommended reading for anybody interested in open data!

17.03.2025 22:18
Ralph Straumann

EMBAG/LMETA does not make open geodata

The #EMBAG or #LMETA, a Swiss federal law enacted at the start of 2024 mandates #OpenData. But there seems to be a confusion about its effects on geoinformation.

15.03.2025 18:04
Ralph Straumann

Google and Esri collaboration in 3D

#Google and #Esri have agreed on a collaboration that will bring photorealistic #3D data from Google Maps into the #ArcGIS ecosystem, starting in fall.

13.03.2025 07:10
Ralph Straumann

Going forward, maps for AI

Here’s a big geospatial #AI wager: #Niantic, maker of AR game Pokémon Go among others, has announced that Scopely will acquire its game business and that Niantic will be spinning out a new geospatial #AI company, Niantic Spatial Inc.

13.03.2025 06:40
Ralph Straumann

Central nodes* in geospatial

Few weeks ago, Brian Monheiser has issued this call on LinkedIn: Who are the top 10 living geospatial thought leaders whose insights you prioritize, whose talks you never miss, and whose writings you always read?

11.03.2025 15:07
Ralph Straumann

25 years Shuttle Radar Topography Mission

It’s the 25th anniversary of the Shuttle Radar Topography Mission (SRTM)! This mission revolutionized Earth observation by creating the first near-global high-resolution digital elevation model. A look back on this fantastic achievement.

08.03.2025 17:52
Ralph Straumann

Tool tip: Navigating the maze of coordinate reference systems

Many people struggle with coordinate reference systems (#CRSs). Who can blame them? But there is a tool that can help you out if you find yourself experiencing the same predicament.

06.03.2025 07:44
Ralph Straumann

cloudnativegeo: Approachable

There is considerable technical writing around #cloudnativegeo data formats. For a more accessible introduction, check out the ‘Optimizing Geospatial for the Cloud’ zine by #DevelopmentSeed which uses storytelling to break down technical barriers.

04.03.2025 19:57
Ralph Straumann

Office for Geoinformation Canton Thurgau on LinkedIn

Starting today, the Office for #Geoinformation of the Canton of #Thurgau has a #LinkedIn account. This made me wonder, how many other cantonal geoinformation offices have a similar presence.

03.03.2025 21:08
Ralph Straumann

GeoParquet to come to Esri ArcGIS Pro

#cloudnativegeo and #GeoParquet news: Chris Holmes shares that the status of a petition for GeoParquet support in #Esri #ArcGIS Pro has changed to “In product plan”.

01.03.2025 19:07
Ralph Straumann

Toponyms

Weekend diversion: Mapmakers (or their financers) got to name a lot of places. There’s a website and a Mastodon account that makes it its purpose to surface the sometimes odd and sometimes funny toponyms …

01.03.2025 16:25
Ralph Straumann

Normalize choropleths

Much (but – judging from experience – not yet enough) metaphorical ink has been spilled on this cartographic topic: Which kind of metrics lend themselves to be mapped using …

26.02.2025 18:51
Ralph Straumann

Geospatial tech radar by Element 84

So-called ‘Tech Radars’, popularized by ThoughtWorks in 2010, have become essential tools for organizations to assess and communicate emerging technology trends. From Element 84 comes a particular interesting one for geospatial technologies.

24.02.2025 07:05
Stephan Heuel

geodienste.ch: STAC API and OGC API Features

With its newest release, #KGK/#CGC offers an OGC #STAC API as well as #OGC API Features for data on geodienste.ch, in accordance with #eCH-0056. Assets seem limited to XTF files, though.

21.02.2025 22:42
Ralph Straumann

Python uv

#uv is a relatively new #Python project management tool that has been gaining attention for its ease-of-use and speed. It has quickly become a popular choice for easy installation and environment and dependency management in Python projects.

20.02.2025 19:52
Ralph Straumann

Cloud-native web app: A case study

From Stephan Heuel comes a very interesting case study that explores the possibilies of web apps based on the ‘cloud-native geo’ paradigm, the Swiss Rooftop Explorer.

20.02.2025 17:48
Ralph Straumann

Just out: SGS Action Plan 2025

The SGS board has just published the Action Plan 2025 for the Swiss Geoinformation Strategy.

17.02.2025 19:56
Ralph Straumann

The missing dimension: Why geospatial needs to prioritize time

Time for change: Will Cadell argues geospatial tools must shift from static maps to dynamic 3D/4D platforms, prioritizing time-driven insights over location alone.

16.02.2025 21:54
David Oesch

GeoParquet 2.0

Exciting news from the #cloudnative and #cloudnativegeo world: GEOMETRY and GEOGRAPHY become native data types in both #Parquet and #Iceberg.

13.02.2025 22:24
Ralph Straumann

The format that shall not be named

… for I am not interested in the Shapefile Wars and I do not want to wake up the geospatial format zealots. But: By now, a cultural history of the Shapefile, the world’s foremost geospatial data format1 since the early 1990s (!), would be warranted, such is its impact. James Fee’s article “Shapefile: The Persistent Legacy of a GIS Workhorse” makes the point:
13.02.2025 06:28
Ralph Straumann

The impact of flooding-induced road disruptions on emergency services accessibility

Quite a mouthful, that title: “Road network disruptions during extreme flooding events and their impact on the access to emergency medical services: A spatiotemporal vulnerability analysis”. From a Swiss-Austrian team comes this interesting analysis of how disruptions in the road network of the canton of Berne that are induced by extreme flooding events affect the population’s access to emergency medical services (EMS). The paper is open-access.
11.02.2025 18:21
Ralph Straumann

Prix Carto 2025

The Swiss Society of Cartography (Schweizerische Gesellschaft für Kartografie, SGK) is set to host the prestigious bi-annual Prix Carto awards during its autumn meeting in 2025. This event celebrates innovative and outstanding cartographic products with a connection to Switzerland. The award highlights excellence in cartography, geomatics, and geovisualization, offering recognition across multiple categories.
10.02.2025 19:51
Ralph Straumann

Topodiscs: Custom 3D-printed Swiss landscapes

A new (currently, beta) service from Stephan Heuel, https://topoprint.ch offers an innovative way to interact with Switzerland’s topography. By combining high-resolution Swisstopo datasets with 3D printing technology, users can create detailed, tangible models – Topodiscs – of any location in Switzerland.
08.02.2025 19:51
Ralph Straumann

Look at USGS LiDAR data online

At https://usgs.entwine.io you can peruse more than 2,000 USGS 3D Elevation Program (3DEP) LiDAR datasets that have been made available through the AWS Public Dataset Program. The data amounts to 70,409,082,675,345 LiDAR points at the time of writing.
08.02.2025 19:10
Ralph Straumann

Small sat high-res imagery

The commodification of high-resolution optical satellite imagery continues. In the domain of small satellites, ONGLAISAT of the Tokyo-based company ArkEdge Space developed in collaboration with the Taiwan Space Agency TASA has achieved a spatial resolution of approximately 2.5 meters from a relatively low orbit of 410 kilometers.
08.02.2025 12:47
Ralph Straumann

Hello world

This is the first post. Hello world!
04.02.2025 23:01
Ralph Straumann
No matching items